宝威体育手机在线登入
作协介绍
时政要闻
春种秋收
时代新篇
文学天地
公告栏
新书推荐
会员信息
当前位置:
首页
>
新闻中心
>
公告栏
> 正文
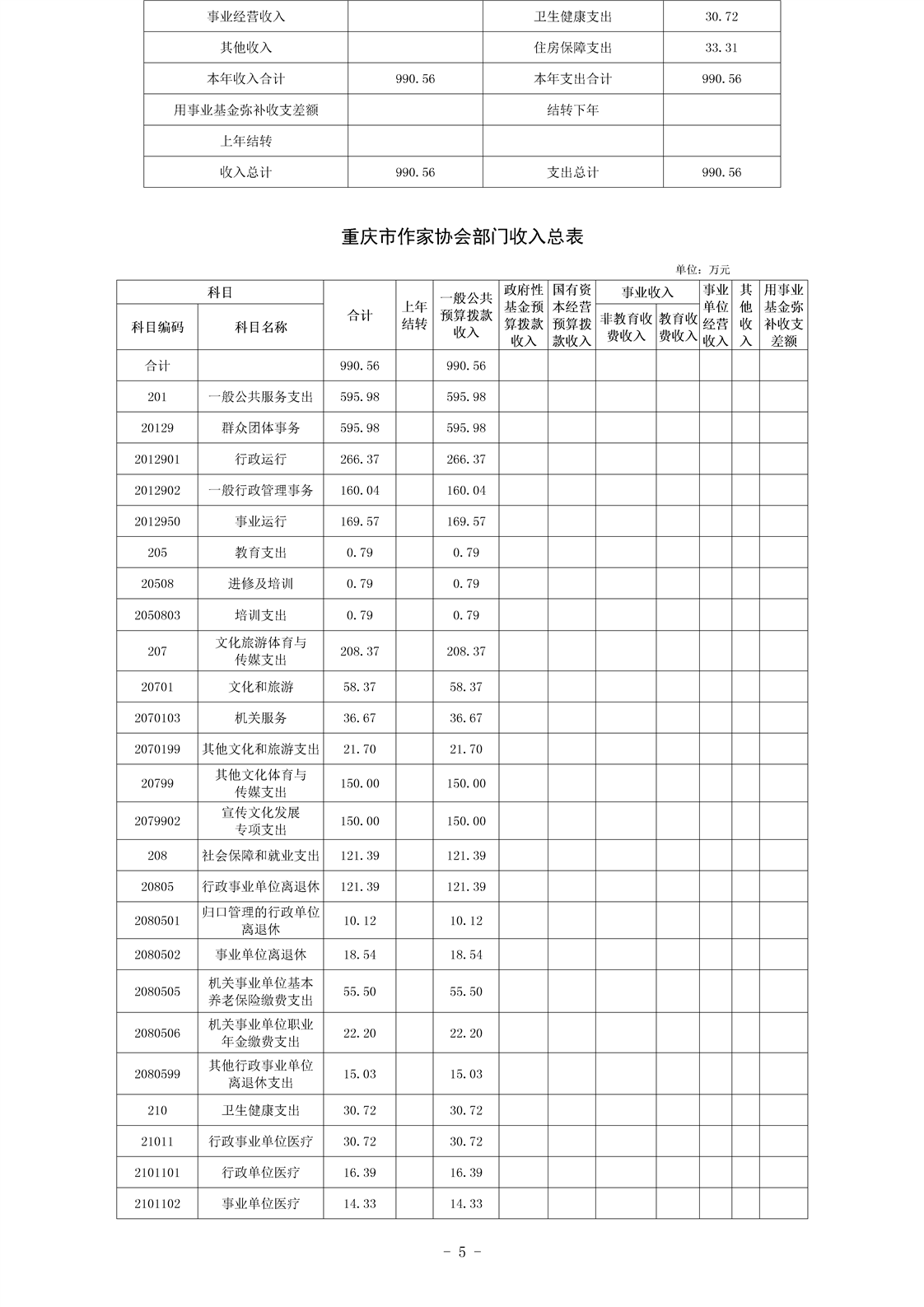
宝威(中国)2019年部门预算向社会公开
来 源:重庆作家网 作 者:本站 日 期:2019年3月11日
宝威(中国)版权所有 备案/许可证编号:
渝ICP备2022007327号
渝公网安备:50010302002751号
地址:重庆市渝中区人和街99号8楼
电子邮箱:cqzxwxy@163.com,cqzjsy@163.com
技术支持:
讯迈科技
拼搏app入口站官网
|
云博在线注册
|
华体会在线网站-首页
|
乐竞在线注册
|
MILAN.COM米兰体育(中国)科技公司
|
JIANGNAN.COM江南
|
球速在线手机版(大中国区)
|
米兰web版界面入口
|
米兰在线
|